Canvas e Macroprocesso
Canvas do Observatório
O Canvas do Observatório ilustra a agregação de valor ao longo da sua operacionalização. Nesse sentido, os recursos e as capacidades necessárias propiciam a execução dos macroprocessos, que por sua vez permitirão a entrega de produtos e serviços aos beneficiários e, por consequência, o alcance dos resultados desejados. Tudo isso acontece a partir da identificação, mobilização e ação conjunta com parceiros e colaboradores. E o valor público gerado representa a essência da atuação do Observatório para o seu público de interesse.
Macroprocessos
O Observatório de Juventude de Fortaleza cumprirá as suas finalidades institucionais a partir da operacionalização de um conjunto de macroprocessos de trabalho.
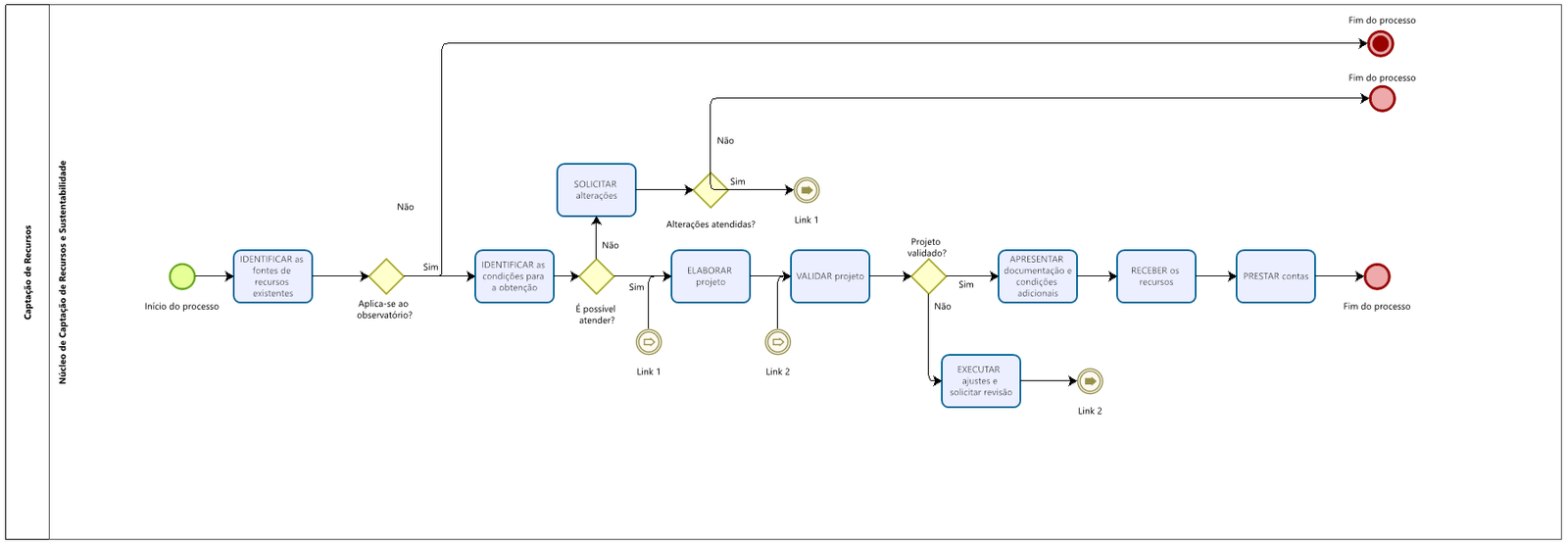
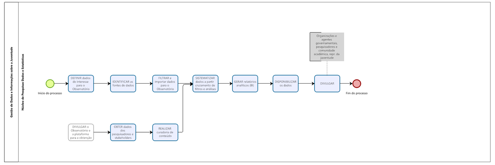
As imagens a seguir ilustram os principais macroprocessos do Observatório:
Gestão de projetos
O macroprocesso de gestão de projetos refere-se a sequência de atividades para o adequado fluxo do gerenciamento dos projetos especiais realizados no âmbito do Observatório. De partida, define-se o escopo do projeto e realiza-se o seu macroplanejamento. Na sequência é preciso avaliar se será necessário estabelecer parcerias para realizar o projeto. Em caso positivo, identifica-se quem serão os parceiros, delimita-se as responsabilidades de cada e celebra-se a parceria. Em caso negativo, o fluxo continua para a atividade de planejamento do projeto (identificação de riscos e ações de mitigação, detalhamento das ações e cronograma e estabelecimento dos marcos de acompanhamento), para então iniciar sua execução e posterior avaliação. Após a avaliação é possível haver ainda a divulgação dos resultados do projeto.
Mobilização de redes e atores da juventude
O macroprocesso de mobilização de redes e atores da juventude refere-se ao fluxo de atividades que visam à sensibilização das redes e atores atuantes no âmbito de políticas públicas para a juventude. Para tanto, identifica-se inicialmente as redes e atores e seus interesses e expertises. Em seguida, define-se campos e áreas de atuação conjunta, estabelece-se a governança da rede e fomenta-se a realização de discussões e ações conjuntas. Ao final, avalia-se a dinâmica da rede e seus resultados e realiza-se a divulgação aos públicos de interesse.
Realização de estudos e pesquisas
O macroprocesso de realização de estudos e pesquisas corresponde ao fluxo de atividades básicas para a consecução dos objetos de investigação científica realizados no âmbito do Observatório por meio de estudos e pesquisas. O macroprocesso tem início com a definição do objeto de estudo e com o planejamento da ação. Na sequência, deve-se avaliar a capacidade ou interesse de execução interna. Em caso negativo, deve-se definir o(s) agente(s) executor(es) e, então, dar início a sua execução de fato. Ao final, sistematiza-se os resultados e, então, divulga-se os resultados do estudo ou pesquisa.











